搜索
网站首页
集团简介
集团资讯
党建工作
业务领域
纪检监察
政策文件
集团成员
集团公告
当前位置:首页 >
集团公告
>
招投信息
>
正文
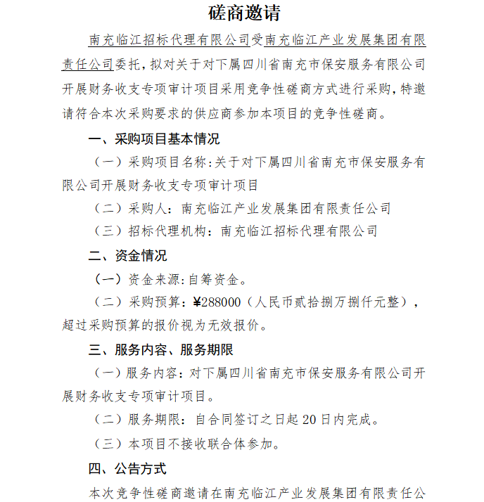
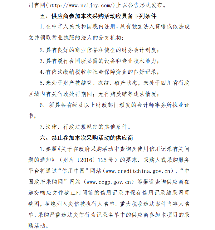
关于对下属四川省南充市保安服务有限公司开展财务收支专项审计项目磋商邀请
时间:2025-01-03 13:11:47 |
浏览量:1628 |
来源:user_zcb
上一篇:南充产业发展集团有限公司2025年年度财务报表审计服务项目成交候选人公示
下一篇:南充临江产业发展集团有限责任公司2021-2022年度财务报表审计追溯项目成交结果公告